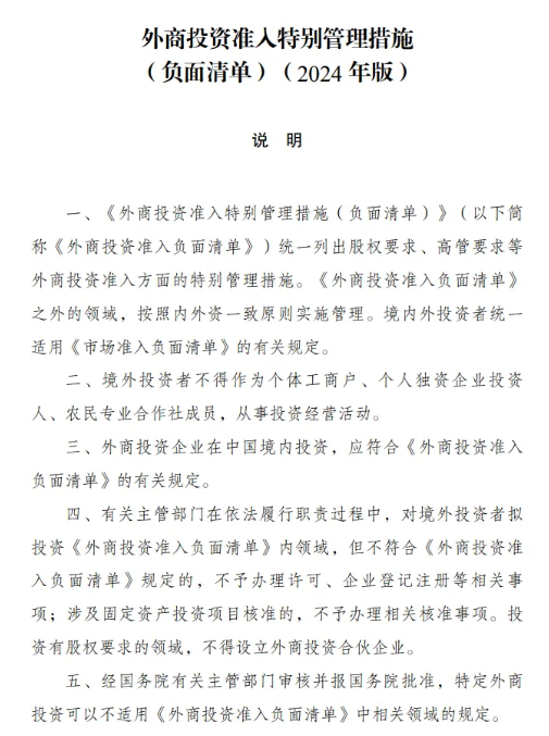
经党中央、国务院同意,国家发展改革委、商务部于2024年9月8日发布第23号令,全文发布《外商投资准入特别管理措施(负面清单)(2024年版)》,自2024年11月1日起施行。《外商投资准入特别管理措施(负面清单)(2021年版)》同时废止。
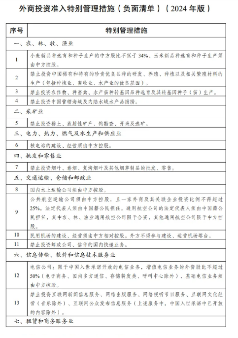
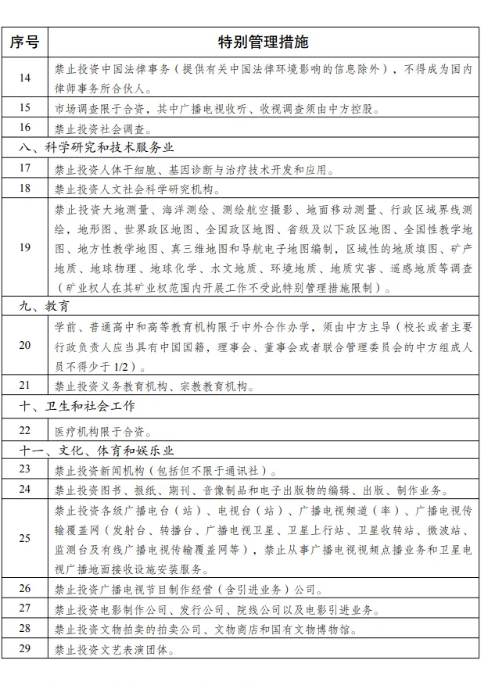
● 2024年版全国外资准入负面清单限制措施由31条减至29条,删除了“出版物印刷须由中方控股”,以及“禁止投资中药饮片的蒸、炒、炙、煅等炮制技术的应用及中成药保密处方产品的生产”2个条目,制造业领域外资准入限制措施实现“清零”。
●对负面清单之外的领域,按照内外资一致原则管理,给予外商投资企业国民待遇。
中华人民共和国国家发展和改革委员会
中华人民共和国商务部
令
第23号
《外商投资准入特别管理措施(负面清单)(2024年版)》已经2024年4月8日国家发展和改革委员会第10次委务会议审议通过和商务部审签,并经党中央、国务院同意,现予发布,自2024年11月1日起施行。
国家发展和改革委员会主任:郑栅洁
商务部部长:王文涛
2024年9月6日




权威解读
国家发展改革委有关负责同志就《外商投资准入特别管理措施(负面清单)(2024年版)》答记者问
2024年9月8日,国家发展改革委、商务部发布了《外商投资准入特别管理措施(负面清单)(2024年版)》。为了解2024年版全国外资准入负面清单修订情况,针对各界关注的问题,记者采访了国家发展改革委有关负责同志。
问:请介绍一下2024年版全国外资准入负面清单出台的背景。
答:2023年10月,习近平总书记在第三届“一带一路”国际合作高峰论坛开幕式上宣布,全面取消制造业领域外资准入限制措施。党的二十届三中全会要求,必须坚持对外开放基本国策,坚持以开放促改革,依托我国超大规模市场优势,在扩大国际合作中提升开放能力,建设更高水平开放型经济新体制。今年《政府工作报告》提出,继续缩减外资准入负面清单。新形势下,出台新版外资准入负面清单,是扩大高水平对外开放的重要举措,将有利于增加高质量产品和服务供给,促进国内市场良性竞争;也将为跨国公司在中国发展提供更广阔空间,促进国际合作、互利共赢。
近年来,我国不断放宽外资准入,2017年至2021年连续五年修订全国和自贸试验区外资准入负面清单,两个清单的限制措施分别由93条、122条缩减至31条、27条,在制造业、采矿业、农业、金融业等领域推出了一系列重大开放措施,其中自贸试验区外资准入负面清单制造业领域限制措施已于2021年率先实现“清零”。
为贯彻落实习近平总书记关于全面取消制造业领域外资准入限制措施的重要讲话精神和党中央、国务院决策部署,国家发展改革委进一步加大工作力度,广泛听取地方、跨国公司、商协会意见建议,与相关行业主管部门深入研究论证开放措施,在此基础上修订形成了《外商投资准入特别管理措施(负面清单)(2024年版)》,持续扩大对外开放。
问:2024年版全国外资准入负面清单有哪些开放措施?
答:与2021年版相比,2024年版全国外资准入负面清单删除了制造业领域仅剩的2条限制措施,一是“出版物印刷须由中方控股”,二是“禁止投资中药饮片的蒸、炒、炙、煅等炮制技术的应用及中成药保密处方产品的生产”。本次修订后,全国外资准入负面清单的限制措施由31条压减至29条,制造业领域外资准入限制措施全面取消。
制造业是我国开放最早的领域,也是市场竞争最充分、全球产业分工合作最紧密的领域。全面取消制造业领域外资准入限制措施,充分彰显了我国扩大国际合作的积极意愿和支持经济全球化的鲜明态度。我国将依托自身超大规模市场优势,支持中外企业交流合作,推动制造业高端化、智能化、绿色化发展。
问:本次修订全面取消了制造业领域限制措施,未来在服务业领域扩大开放方面有什么工作考虑?
答:党的二十届三中全会部署,合理缩减外资准入负面清单,落实全面取消制造业领域外资准入限制措施,推动电信、互联网、教育、文化、医疗等领域有序扩大开放。本次负面清单修订后,我国制造业领域外资准入限制措施实现“清零”,高水平对外开放取得了新进展。
服务业高质量发展与民生福祉息息相关,扩大服务业对外开放将有助于提升服务业多元化供给能力。国家发展改革委将会同有关部门持续推动服务业扩大开放,努力实现外资不仅可以“进得来”,而且能够“发展好”。一方面,我们将创新方式放宽服务业外资准入。今年以来,相关行业主管部门在增值电信等领域启动了开放试点工作。后续,国家发展改革委将与相关行业主管部门结合自由贸易试验区、自由贸易港等平台建设,扎实开展相关领域开放试点工作。另一方面,我们将持续优化外资促进政策。国家发展改革委正在研究修订鼓励外商投资产业目录,重点方向之一就是继续增加服务业条目,引导更多外资投向服务业领域。
问:请介绍一下如何保障2024年版全国外资准入负面清单的落实?对于新开放领域,如何在开放的同时做好风险防控工作?
答:2024年版全国外资准入负面清单将于2024年11月1日施行。国家发展改革委将会同商务部等部门、各地区,严格按照外商投资法及其实施条例要求,切实做好负面清单落实工作,确保新开放措施及时落地。
近年来,我国法律法规逐步健全,市场监管机制不断完善,为高水平对外开放奠定了良好的制度基础。对于新开放领域,我国已建立较为规范成熟的行业监管制度,未来将按照内外资一致原则实施管理,而不是“一放了之、只放不管”。外商来华投资新开放领域项目,需与内资同样遵守相关法律法规、监管规定、行业准则等。我们将在确保安全的前提下扩大开放,实现高质量发展和高水平安全良性互动。